video_thread视频解码线程分析—ffplay.c源码分析
作者:罗上文,微信:Loken1,公众号:FFmpeg弦外之音
之前在 stream_component_open() 里面的 decode_start() 函数开启了 video_thread 线程,如下:

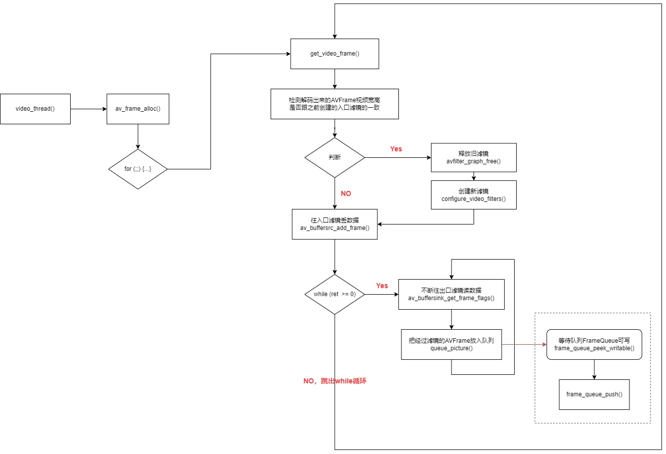
video_thread 线程主要是负责 解码 PacketQueue 队列里面的 AVPacket 的,解码出来 AVFrame,然后丢给入口滤镜,再从出口滤镜把 AVFrame 读出来,再插入 FrameQueue 队列。流程图如下:

video_thread() 函数里面有几个 CONFIG_AVFILTER 的宏判断,这是判断编译的时候是否启用滤镜模块。默认都是启用滤镜模块的。
下面来分析一下 video_thread() 函数的重点逻辑,如下:

video_thread() 函数里面比较重要的局部变量如下:
1,AVFilterGraph *graph,滤镜容器
2,AVFilterContext *filt_in,入口滤镜指针,指向滤镜容器的输入
3,AVFilterContext *filt_out,出口滤镜指针,指向滤镜容器的输出
4,int last_w ,上一次解码出来的 AVFrame 的宽度,初始值为 0
5,int last_h ,上一次解码出来的 AVFrame 的高度,初始值为 0
6,enum AVPixelFormat last_format ,上一次解码出来的 AVFrame 的像素格式,初始值为 -2
7,int last_serial,上一次解码出来的 AVFrame 的序列号,初始值为 -1
8,int last_vfilter_idx,上一次使用的视频滤镜的索引,ffplay 播放器的命令行是可以指定多个视频滤镜,然后按 w 键切换查看效果的
声明初始化完一些局部变量之后,video_thread() 线程就会进入 for 死循环不断处理任务。
get_video_frame() 函数主要是从解码器读取 AVFrame,里面有一个视频同步的逻辑,同步的逻辑稍微复杂,推荐阅读《FFplay视频同步分析》
需要注意的是,last_w 一开始是赋值为 0 的,所以必然不等于解码出来的 frame->width,所以一开始肯定是会调进入那个 if 判断,然后调 configure_video_filters() 函数创建滤镜。
总结一下,释放旧滤镜,重新创建新的滤镜有3种情况:
1,后面解码出来的 AVFrame 如果跟上一个 AVFrame 的宽高或者格式不一致。
2,按了 w 键,last_vfilter_idx != is->vfilter_idx。ffplay 播放器的命令行是可以指定多个视频滤镜,然后按 w 键切换查看效果的,推荐阅读《FFplay视频滤镜分析》。
3,进行了快进快退操作,因为快进快退会导致 is->viddec.pkt_serial 递增。详情请阅读《FFplay序列号分析》。我也不知道为什么序列号变了要重建滤镜。
这3种情况,ffplay 都会处理,只要解码出来的 AVFrame 跟之前的格式不一致,都会重建滤镜,然后更新 last_xxx 变量,这样滤镜处理才不会出错。
由于每次读取出口滤镜的数据,都会用 while 循环把缓存刷完,不会留数据在滤镜容器里面,所以重建滤镜不会导致数据丢失。
video_thread 线程的逻辑比较简单,复杂的地方都封装在它调用的子函数里面,所以本文简单讲解一下,video_thread() 里面调用的各个函数的作用。
1,get_video_frame(),实际上就是对 decoder_decode_frame() 函数进行了封装,加入了视频同步逻辑。返回值如下:
- 返回 1,获取到
AVFrame。 - 返回 0 ,获取不到
AVFrame。有3种情况会获取不到 AVFrame,一是MP4文件播放完毕,二是解码速度太慢无数据可读,三是视频比音频播放慢了导致丢帧。 - 返回 -1,代表
PacketQueue队列关闭了(abort_request)。返回-1会导致video_thread()线程用goto the_end跳出for(;;)循环,跳出循环之后,video_thread线程就会自己结束了。返回-1通常是因为关闭了ffplay播放器。
更详细的分析请阅读《FFplay视频同步分析》
2,configure_video_filters(),创建视频滤镜函数,推荐阅读《FFplay视频滤镜分析》。
3,av_buffersrc_add_frame(),往入口滤镜发送 AVFrame。
4,av_buffersink_get_frame_flags(),从出口滤镜读取 AVFrame。
滤镜相关的函数推荐阅读《FFmpeg的scale滤镜介绍》
5,queue_picture(),此函数可能会阻塞。只是对 frame_queue_peek_writable() 跟 frame_queue_push() 两个函数进行了封装。
在 audio_thread() 音频线程里面是用 frame_queue_peek_writable() 跟 frame_queue_push() 两个函数来插入 FrameQueue 队列的。
在 video_thread() 视频线程里面是用 queue_picture() 函数来插入 FrameQueue 队列的。
音频解码线程 跟 视频解码线程,有很多类似的地方,跟 FrameQueue 队列相关的函数都在 《FrameQueue队列分析》一文中。