read_thread解复用线程分析—ffplay.c源码分析
作者:罗上文,微信:Loken1,公众号:FFmpeg弦外之音
read_thread() 线程的主要作用从 MP4 里面读取 AVPacket,然后丢进去 PacketQueue 队列。所以需要先学习一下 strcut PacketQueue 跟 struct MyAVPacketList 数据结构。如下:
typedef struct MyAVPacketList {
AVPacket *pkt;
int serial;
} MyAVPacketList;
typedef struct PacketQueue {
AVFifoBuffer *pkt_list; //存储的是 MyAVPacketList
int nb_packets;
int size;
int64_t duration;
int abort_request;
int serial;
SDL_mutex *mutex;
SDL_cond *cond;
} PacketQueue;
1,AVFifoBuffer *pkt_list ,AVFifoBuffer 是一个 circular buffer FIFO,一个环形的先进先出的缓存实现。里面存储的是 struct MyAVPacketList 结构的数据。
2,int nb_packets;,代表队列里面有多少个 AVPacket。
3,int size; ,队列缓存的数据大小 ,算法是所有的 AVPacket 本身的大小加上 AVPacket->size 。
4,int64_t duration,队列的时长,通过累加 队列里所有的 AVPacket->duration 得到。
5,abort_request,代表队列终止请求,变成 1 会导致 audio_thread 跟 video_thread 退出。
6,int serial,队列的序号,每次跳转播放时间点 ,serial 就会 +1。另一个数据结构 MyAVPacketList 里面也有一个 serial 字段。
两个 serial 通过比较匹配来丢弃无效的缓存帧,什么情况会导致队列的缓存帧无效?跳转播放时间点的时候。
例如此时此刻,PacketQueue 队列里面缓存了 8 个帧,但是这 8 个帧都 第30分钟 才开始播放的,如果你通过 ➔ 按键前进到 第35分钟 的位置播放,那队列的 8 个缓存帧就无效了,需要丢弃。
由于每次跳转播放时间点, PacketQueue::serial 都会 +1 ,而 MyAVPacketList::serial 的值还是原来的,两个 serial 不一样,就会丢弃帧。
7,SDL_mutex *mutex ,SDL 互斥锁,主要用于修改队列的时候加锁。
8,SDL_cond *cond,SDL 条件变量,用于 read_thread() 线程 跟 audio_thread() ,video_thread() 线程 进行通信的。
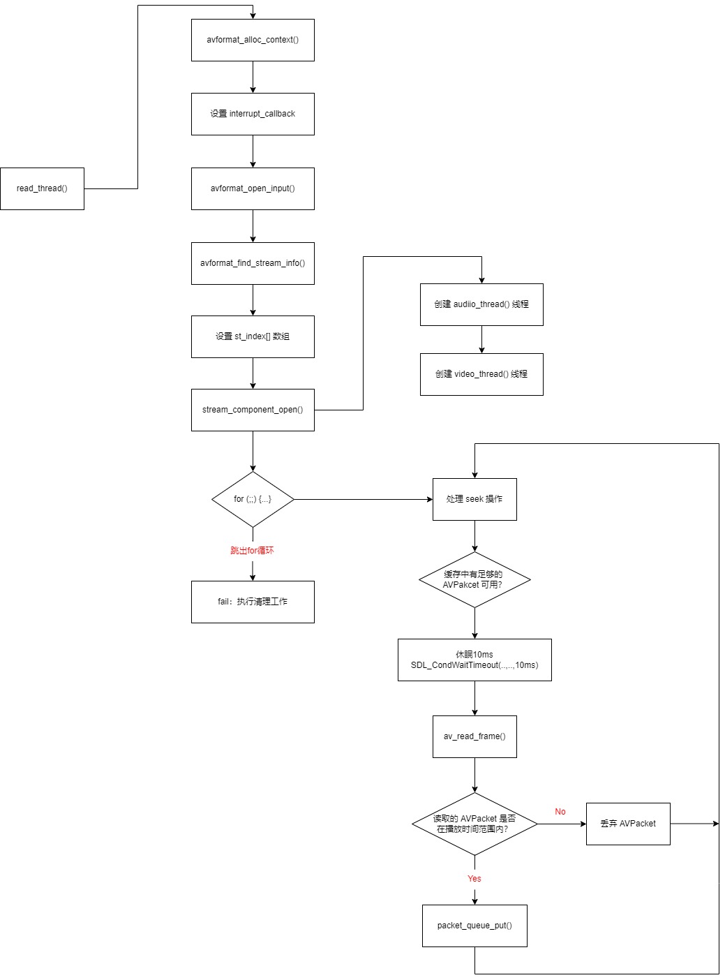
在 ffplay -i juren-5s.mp4 的场景下,read_thread 线程的流程图如下:

read_thread() 线程里面的逻辑相对比较复杂,重点也挺多。首先讲解一下 st_index[] 这个数组变量的含义,如下:

st_index[] 这个数组用的宏是 AVMEDIA_TYPE_NB,也就是这个数组涵盖了各种数据流,音频,视频,字幕,附件流等等。因为一个MP4里面可能会有多个视频流。
例如 第 5,第 6 个流都是视频流。这时候 st_index[AVMEDIA_TYPE_VIDEO] 保存的可能就是 5 或者 6 ,代表要播放哪个视频流,其他数据流类推。
默认 st_index[] 数组的值是通过 av_find_best_stream() 确定的,是通过 bit_rate 最大比特率,codec_info_nb_frames 等参数找出 最好的那个音频流 或者 视频流。
第二个重点是 interrupt_callback 这个操作,指定了中断回调函数。

decode_interrupt_cb() 函数实现如下:
static int decode_interrupt_cb(void *ctx)
{
VideoState *is = ctx;
return is->abort_request;
}
首先,is->abort_request 这个变量控制着整个播放器要不要停止播放,然后退出。
在播放本地文件的时候,interrupt_callback 回调函数的作用不是特别明显,因为本地读取MP4, av_read_frame() 会非常快返回。
但是如果在播放网络流的时候,网络卡顿,av_read_frame() 可能要 8 秒才能返回,这时候如果想关闭播放器,就需要 av_read_frame() 尽快地返回,不要再阻塞了。这时候,就需要 interrupt_callback 了,因为在 8 秒 内,av_read_frame() 内部也会定时执行 interrupt_callback(),只要 interrupt_callback() 返回 1,av_read_frame() 就会不再阻塞,立即返回。
提醒:播放网络流的时候,avformat_find_stream_info() 可能会跟 av_read_frame() 一样阻塞很久。
read_thread() 线程的第三个重点是 avformat_open_input() 函数的使用,在《FFmpeg打开输入文件》一文中,已经讲过这个函数的使用了,但是没有讲最后一个参数的用法。

最后的参数 format_opts 是一个 AVDictionary (字典)。注意,如果 avformat_open_input 函数内部使用了字典的某个选项,就会把这个选项从字典剔除。
所以可以看到,后面判断了还有哪些 option 没使用,这些无法使用的 option (选项),通常是因为命令行参数写错了。
MP4,FLV,TS,等等容器格式,都有一些相同的 option,也有一些不同的 options。具体可以通过以下命令查看容器支持哪些 option ?
ffmpeg -h demuxer=mp4
提示:各种流媒体格式 也可以看成是 容器。
read_thread() 里面会处理 seek 操作,但是本文是讲解 ffplay -i juren-5s.mp4 简单场景下的逻辑的。
简单场景下,不会跑进去 seek 条件。 seek 操作可以后面再看这篇文章《FFplay跳转时间点播放》
read_thread() 线程的第四个重点是 AVRational sar 变量的应用,如下:

sar 这个值是不太容易理解的,我刚开始也被这个 sar 搞懵。我之前以为 sar 等于 width/height (宽高比) ,后来发现不是宽高比。
其实 sar 是以前的显示设备设计的历史遗留问题,不用过多关注,只需要知道,显示的时候用 sar 这个比例拉伸 width 跟 height 作为显示窗口,图像播放就不会扭曲了。sar 在大部分情况都是 1:1。
推荐阅读,ffmpeg解析出的视频参数PAR,DAR,SAR的意义 跟 theory-videoaspectratios
接下来来到 read_thread() 线程里最重要的重点,stream_component_open() 函数的调用,audio_thread(),video_thread() 等解码线程就是从 stream_component_open() 里 创建出来的。推荐阅读《stream_component_open函数分析》
上面所有代码干的活,主要是找出最好的音视频流,设置回调,各种初始化,打开容器实例。
现在到了 read_thread() 线程的主要任务,那就是进入 for (;;) {...} 死循环不断 从 容器实例 读取 AVPacket ,然后丢进去对应的 PacketQueue 队列
for 循环里面也有一些重点,如下:

对于播放本地文件,av_read_pause() 函数其实是没有作用的。av_read_pause() 只对网络流播放有效,有些流媒体协议支持暂停操作,暂停了,服务器就不会再往 ffplay 推送数据,如果想重新推数据,需要调用 av_read_play()
for 循环里面的第二个重点是 判断 队列缓存中的 AVPacket 是否够用,够用就会休眠 10ms。如下:

在播放本地文件的时候,infinite_buffer 总是 0,所以不用管它。
可以看到,判断 AVPacket 是否够用,就是根据 size 来判断,还有 stream_has_enough_packets() 函数,实现如下:
static int stream_has_enough_packets(AVStream *st, int stream_id, PacketQueue *queue) {
return stream_id < 0 ||
queue->abort_request ||
(st->disposition & AV_DISPOSITION_ATTACHED_PIC) ||
queue->nb_packets > MIN_FRAMES && (!queue->duration || av_q2d(st->time_base) * queue->duration > 1.0);
}
stream_has_enough_packets() 主要就是确认 队列至少有 MIN_FRAMES 个帧,而且所有帧的播放时长加起来大于 1 秒钟。
当 队列缓存中的 AVPacket 未满的时候,就会直接去读磁盘数据,把 AVPacket 读出来,但是也不是读出来就会立即丢进去 PacketQueue 队列,而是会判断一下AVPacket 是否在期待的播放时间范围内。如下:

可以看到 定义了 一个 变量 pkt_in_play_range 来确定是否在播放时间范围内。播放时间范围这个概念是这样的。如果下面这样播放一个视频:
ffplay -i juren-5s.mp4
因为 juren-5s.mp4 是一个 5 秒的视频,而且命令行没有指定 -t,所以这时候 播放时间范围 就是 0 ~ 5 秒。只要读出来的 AVPacket 的 pts 在 0 ~ 5秒范围内,pkt_in_play_range 变量就为真。因此所有读出来的 AVPacket 都是符合播放时间范围的。
但是如果加了 -t 参数,如下:
ffplay -t 2 -i juren-5s.mp4
上面的的命令是 只播放 2秒视频,也就是 播放时间范围 变成了 0 ~ 2 秒,如果读出来的 AVPacket 的 pts 大于 2 秒,就会被丢弃。
这里就有一个有趣的事情,当视频播放到 第二秒的时候,虽然画面停止了,但是 read_thread() 还是会一直读数据,但由于不符合播放时间范围,会一直丢弃。直到读到文件结尾,返回 AVERROR_EOF 才会停下来休眠一小段时间。
读出来的 AVPacket 符合播放时间之后,就会 用 packet_queue_put() 丢进去 PacketQueue 队列。
可以看到,音频,视频流,是有各自的 PacketQueue 队列的,is->audioq 跟 is->videoq。
FFplay 播放器的逻辑流转,目前就转到 for (;;) {...} 循环里面不断读取 AVPacket 数据。
read_thread() 线程函数最后的 fail: 标签代码,是播放器退出之后的清理逻辑,这个目前不需要理会,可以后续再看《FFplay退出处理》。
read_thread() 线程里面有几个逻辑,本文是 刻意忽略 或者 一笔带过 了的,这些也是可以后续再看的,分别是:
1,wanted_stream_spec[] 数组的作用,本文中,这个数组全是 -1,所以忽略了。推荐阅读 《FFplay指定数据流播放》
2, av_format_inject_global_side_data() ,推荐阅读《av_format_inject_global_side_data函数详解》
3,seek 操作,推荐阅读《FFplay跳转时间点播放》