main入口函数分析—ffplay.c源码分析
作者:罗上文,微信:Loken1,公众号:FFmpeg弦外之音
在开始讲解之前,分享一些阅读 项目代码的经验。无论学习哪方面的知识,都是需要正反馈才能继续学下去。在学习开源项目的时候,如果不掌握一些比较好的方法,会比较难拿到正反馈,或者要坚持学习很久才能拿到正反馈。
我个人学习开源项目的方法如下:
1,配置好项目的调试环境。
调试环境 优先选择 clion,vs2019,qt creator,次要选择 gdb,WinDbg。
调试器是你攻克开源项目的神兵利器,调试器 会把 所有 数据结构的变换,逻辑流转,完完整整地呈现在你的面前,特别是 一些 集成开发环境,变量,内存,寄存器的观察会更加容易方便。
2,找到项目的一个最简单的场景去切入分析。
一个庞大的开源项目,通常会有非常多的逻辑分支,流程流转,也有非常多的场景应用。撒胡椒面 式地阅读代码,会容易迷失在错综复杂的代码逻辑里面,拿到正反馈的时间越来越长。
对于一个庞大的项目,一个比较有效的方法是找到一个简单的场景,一条直线地追踪下去,那些旁路侧枝,不会跑进去的条件,就不要浪费时间去看。
等理解完一个简单的场景之后,再回去看那些有点关联的 旁路侧枝,就会更容易看懂。
本章节 采用 clion 来调试 FFplay 的代码,推荐阅读《用Ubuntu18与clion调试FFmpeg》
本章分析 FFplay 播放器,也是采用一个最简单的场景切入去分析,也就是简简单单播放一个视频文件,命令如下:
juren-5s.mp4 的下载地地址:GitHub
ffplay -i juren-5s.mp4
上面的命令中,我没有用其他的命令参数,例如设置窗口大小,硬件加速,滤镜,等等这些参数。因为在此时此刻,这些多余参数,就是旁路侧枝。
我们只需先搞懂,ffplay 是怎么 从 mp4 文件读取数据,又是如何解码,如何播放的。下面正式开始:
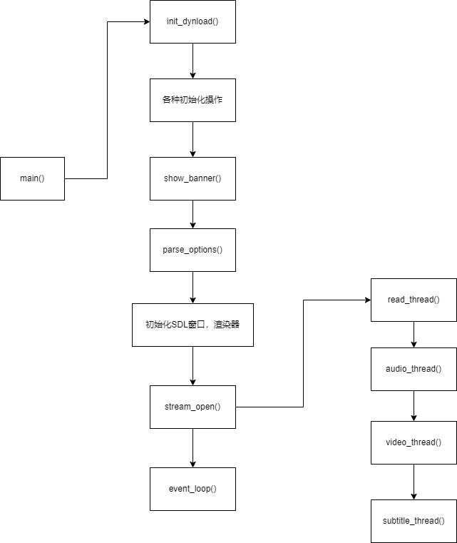
ffplay.c 里面main() 入口函数的流程图如下:

代码如下:


上面的流程 分两部分讲,非重点函数 跟 重点函数。
非重点函数如下:
1,init_dynload(),设置动态库加载规则,这是一个安全函数,在 Windows 系统,默认会从当前目录加载 DLL,这容易被攻击。这个函数就是把当前目录的路径从加载规则里面去掉,里面调的是 SetDllDirectory("")。
2,show_banner(),打印 ffplay 这个软件的 版权,版本之类的信息。可以删掉他,让控制台更简洁。
重点函数如下:
1,parse_options(),解析命令行参数,虽然这是一个重点函数,但是为了力求简单,我会一笔带过。本文只用到 一个 -i 参数,所以这个函数在这里的作用就是设置 input_filename 全局变量。在 《parse_options函数分析》会详细讲解 命令行解析。
2,SDL_CreateWindow(),创建 SDL 窗口,具体请看 SDL官方文档。
3,stream_open(),这个函数是重中之重,上图中可以看到,可能会有 4 个线程从 stream_open() 里面诞生。先来讲一下这 4 个线程的作用。
read_thread() :从 网络或者硬盘里面读取 AVPacket,读取到之后放进去 PacketQueue 队列。
audio_thread() :从 PacketQueue audioq 队列拿 AVPacket,然后丢给解码器解码,解码出来 AVFrame 之后,再把 AVFrame 丢到 FrameQueue 队列。
video_thread() :从 PacketQueue videoq 队列拿 AVPacket,然后丢给解码器解码,解码出来 AVFrame 之后,再把 AVFrame 丢到 FrameQueue 队列。
subtitle_thread() :字幕线程,由于 ffplay 的字幕播放有点不完善,不必关注。
上面的 4 个线程 不一定会创建,如果 mp4 文件里面没有音频流,就不会创建 audio_thread() 线程,其他的线程 类推。
这 4 个线程之间的关系如下:

read_thread 是生产者,而 audio_thread 跟 video_thread 是消费者。
最后一个重点函数是 event_loop(),这个函数是一个死循环,主要的任务就是不断 处理键盘按键事件 跟 播放视频帧。推荐阅读 《event_loop函数分析》。
至此,ffplay.c 的 main() 函数就讲解完毕了,由于 FFplay 播放器的函数封装都做得不错,所以 main 函数看起来是非常简洁的。主要功能都在各个子函数里面完成。