video_refresh视频播放线程分析—ffplay.c源码分析
作者:罗上文,微信:Loken1,公众号:FFmpeg弦外之音
视频播放线程就是 main 主线程,对于 FFplay 播放器,就是在 主线程 里面播放视频流的,如下:

如上图所示,event_loop() 会不断用 refresh_loop_wait_event() 函数检测是否有键盘事件发生,如果有键盘事件发生, refresh_loop_wait_event() 就会返回,然后跑到 switch{event.type}{...} 来处理键盘事件。
如果没有键盘事件发生, refresh_loop_wait_event() 就不会返回,只会不断循环,不断去播放视频流的画面。如下:

refresh_loop_wait_event() 函数里面的重点是 remaining_time 变量,这个变量是什么意思呢?
remaining_time 变量的默认值是 0.01(REFRESH_RATE),在 video_refresh() 里面可能会改变 remaining_time 的值,如下:
if (time < is->frame_timer + delay) {
*remaining_time = FFMIN(is->frame_timer + delay - time, *remaining_time);
goto display;
}
上面的代码中计算出来的 remaining_time 代表要播放下一帧视频,还需要等待多少秒。可以看到用了 FFMIN 取最小值。
所以remaining_time 变量的含义是,要播放下一帧视频,还需要等待多少秒。或者说要过多久才去检查一下是否可以播放下一帧。
上图中有个 av_usleep(remaining_time) ,就是为了避免 while 循环,过于频繁去检查下一帧是否可以播放。
举个例子:
如果视频流的帧率是24帧每秒,也就是每隔0.04秒播放一帧数据,那 video_refresh() 里面大部分情况会把 remaining_time 赋值为 0.01,每隔 0.01s 去检查下一帧是否可以播放了。
如果视频流的帧率是200帧每秒,也就是每隔0.005秒播放一帧数据,那 video_refresh() 里面大部分情况会把 remaining_time 赋值为 0.005,0.005 实际上就是播放下一帧视频,还需要等待多长时间。
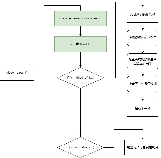
真正播放视频流的函数是 video_refresh() 函数,流程图如下,绿色是默认不会执行的逻辑,不用关注。

从代码的角度看, video_refresh() 总共只有 4 段逻辑,如下图:

1,当主时钟是外部时钟的逻辑。(第一个绿色框)
2,当需要播放音频的波形图的时候。(第二个绿色框)
3,渲染视频流的数据到窗口上。注意变量 is->force_refresh ,这个变量是控制是否渲染SDL画面的,渲染完之后会恢复成 0 。(第三个红色框)
4,打印音视频的同步信息到控制台上。(第四个红色框)
绿色的是不重要的,默认情况是不会跑进去绿色的逻辑。最重要的是红色的圈圈。
video_refresh() 函数里面最重要的就是 if (is->video_st)){...} ,因为就是在这块代码里面控制视频流的播放。
下面来宏观看一下 if (is->video_st)){...} 这段代码里面的逻辑,如下:

首先里面有两个 label,分别是 retry 跟 display。可以看到,如果 FrameQueue 队列没有数据,就会立即跑到 display 的位置调 video_display() 函数显示画面。
video_display() 这个函数主要是负责把 视频帧 AVFrame 的数据渲染到 SDL_Texture(纹理)上面。
非常值得注意的是 video_display() 取的是上一帧视频来播放的,里面调用的函数是 frame_queue_peek_last() 。
这里说的上一帧视频,我指的是当前窗口画面正在显示的视频帧,只要它显示在窗口上了,它就是上一帧了,而下一帧代表还没播放显示的帧。
这里读者可能会疑惑,如果 video_display() 取的是上一帧,那怎么行?画面就一直是上一帧,画面就不会动。
答:没错,所以我缩进起来的逻辑 else{...},会调 frame_queue_next() 来偏移读索引,这样就会导致下一帧变成了上一帧。
video_display() 里面也有显示音频波形图的逻辑,但不是本文重点。
所以从宏观上,video_refresh() 函数有两个逻辑。
第一,FrameQueue 队列无数据可读,取上一帧来渲染SDL窗口,通常是因为调整了窗口大小才会执行 video_display() 重新渲染。如下:

注意 is->force_refresh 这个变量只有是 1 才会 执行 video_display() 。执行完 video_refresh() 之后 is->force_refresh 会重新变成 0。
第二,FrameQueue 队列有数据可读,就会跑进去 else{...} 的逻辑,peek 一个帧,看看是否可以播放,如果可以播放,设置 is->force_refresh 为 1,然后再 执行 video_display() 渲染画面。
下面再来具体分析一下缩进起来的 else{...} 的逻辑,如下:

可以看到,上面一个循环,不断从 FrameQueue 队列读取数据,直至读到跟 is->videoq.serial 序列号一致的 Frame,这样做可以把失效的 Frame 通通丢弃。因为快进快退的时候,会导致队列里面缓存的 Frame 失效。
else{...} 里面接下来的重点是如下:

is->frame_timer 这个变量出现的频率非常高,所以需要先讲解一下 frame_timer 这个变量的含义。
frame_timer 可以理解为 窗口正在显示的帧 的播放时刻,就是说这帧是何时开始播放的,从何时开始显示到窗口上的。
其实还有另一个变量也是用来记录 视频帧的播放时刻的,那就是视频时钟 clock。 is->frame_timer 跟 clock 是同时更新的,如下:

只不过 frame_timer 的时间单位是系统时间,而 clock 的时间单位是 pts。两者有不同的用途。
av_gettime_relative() 函数可以简单理解为获取系统时间,只不过它是从一个任意位置开始的系统时间。
现在已经了解了 is->frame_timer 变量的含义,再来分析一下 frame_timer 的第一次赋值,以及后续变化的过程逻辑。
1, is->frame_timer 变量第一次赋值的地方是在 下面的代码,如下:
time= av_gettime_relative()/1000000.0;
...
if (delay > 0 && time - is->frame_timer > AV_SYNC_THRESHOLD_MAX)
is->frame_timer = time;
这几句代码的本意是,如果 当前系统时间 比 当前帧的开始播放时刻 大 0.1 (AV_SYNC_THRESHOLD_MAX),就会重置 frame_timer 为当前系统时间。
这种情况可能是因为某些原因,视频流播放线程卡顿了很久,导致 当前时间与 frame_timer 差距过大,也就是上一帧显示得太久了。
但是这几句代码,也是第一次赋值 frame_timer 的代码,frame_timer 一开始是 0 ,所以 time 减去 is->frame_timer 必然大于 AV_SYNC_THRESHOLD_MAX
。所以,frame_timer 就会在这里第一次被赋值为系统时间。
2,如果不进行快进快退,frame_timer 就会一直累加 delay,如下:

vp_duration() 函数是用来获取 窗口正在显示的帧 需要显示多长时间的。
在 video_refresh() 里面,比较容易混淆上一帧,当前帧,下一帧的概念。我在本文说的上一帧就是当前帧的意思,lastvp 就是窗口正在显示的帧,但是 last 直译过来,就是上一个的意思。对于这些概念,我尽量讲得具体一些。
compute_target_delay() 函数里面会进行视频同步操作,会把 last_duration 减少或者增加,然后返回 delay。所以 delay 可能会比 last_duration 大一点或者小一点,也可能 delay 等于 last_duration 。
如果视频流比音频流播放慢了,那 delay 会比 last_duration 小一些,如果视频流比音频流播放快了,那 delay 会比 last_duration 大一些。
last_duration 代表当前帧本来,本来需要显示多长时间。当前帧是 指 窗口正在显示的帧。
delay 代表 当前帧实际,实际应该显示多长时间。
举个例子,1/24 帧的视频流,每帧固定显示 0.04s,当音频跟视频播放完全同步的时候,last_duration 跟 delay 都会是 0.04。
但是当视频比音频快了 0.05s 的时候,那 delay 就会从 0.04 变成 0.08,翻倍了,拉长当前视频帧的播放时间来等待音频流追上来。
这个翻倍是 compute_target_delay() 函数的算法规则,本文不打算讲解视频同步的更多算法细节,只是简单讲一下 last_duration 跟 delay 变量的关系。
3,如果进行了快进快退,is->frame_timer 就会重新赋值为系统时间。
if (lastvp->serial != vp->serial)
is->frame_timer = av_gettime_relative() / 1000000.0;
通常情况下,event_loop 函数是每隔 0.01s 来检测是否可以播放下一帧视频,检测代码如下:
time= av_gettime_relative()/1000000.0;
if (time < is->frame_timer + delay) {
*remaining_time = FFMIN(is->frame_timer + delay - time, *remaining_time);
goto display;
}
上面说过 frame_timer 为 当前帧 的播放时刻,delay 代表当前帧实际应该显示多长时间,如果当前帧还没显示完,就会直接 goto 到 display 的位置,这时候 force_refresh 是 0 ,所以不会调 video_display() 进行渲染,什么都不会做,直接退出 video_refresh() 了。
还有一个重点是暂停状态下的逻辑,如下:

为什么暂停状态下 要直接跳到 display ?暂停状态下直接 return,或者在 入口检查一下,直接退出 video_refresh() 就行了。暂停状态下,肯定不需要播放视频,渲染窗口的啊?
解答一下:暂时状态下,是不需要再播放视频流的下一帧的,但是有可能需要重新渲染窗口。因为,因为暂停状态下,你可以调整 ffplay 的窗口大小的,之前说过,当前窗口大小变了,就需要去上一帧来重新渲染SDL。
这就是 暂停状态下 跳到 display 的意义,调整了窗口大小,就会导致 force_refresh 置为 1,跳到 display 的时候,就会跑进去 if 条件,执行 video_display() 函数。
video_refresh() 里面有两段检查视频帧时间的逻辑。
1,检查当前帧是否已经显示完毕。(前面的代码逻辑)
2,检查要播放的下一帧是否已经过了播放时间。(如下图)

上面这种情况是这样的,假设视频流的每帧应该只显示 0.04s,但是由于系统卡顿,第三帧显示了 0.1s秒,这个值大于了 is->frame_timer + duration,所以就会导致丢帧,会把地第 4 帧丢弃,转而去播放第 5 帧。
is->frame_drops_late 是统计从 FrameQueue 读取数据的时候的丢帧数量。
当两段时间检测逻辑都通过了之后,就可以显示要播放的帧的,如下:
frame_queue_next(&is->pictq);
is->force_refresh = 1;
这两句代码非常精妙,frame_queue_next() 会偏移读索引,所以导致了下一帧变成了当前帧,或者说导致下一帧变成了上一帧。本文我说的当前帧就是上一帧。而 force_refresh 置为 1 后,就可以调 video_diaplay()了。
下面再分析最后一个重点,就是 video_diaplay() 的判断逻辑,如下:
display:
/* display picture */
if (!display_disable && is->force_refresh && is->show_mode == SHOW_MODE_VIDEO && is->pictq.rindex_shown)
video_display(is);
display_disable 默认是 0,可以通过命令行参数改变,主要就是控制窗口不要显示画面,无论是视频帧,还是音频波形都不显示。
is->force_refresh 变量有两种情况会置为 1,一是当下一帧可以播放的时候,二是当窗口大小产生变化的时候。
is->show_mode 默认就是 SHOW_MODE_VIDEO 。
最后一个条件 is->pictq.rindex_shown 是重点,有点不太容易看出来他为什么在 if 加上这个判断。
之前在《FrameQueue队列分析》讲过,rindex_shown 的初始值是 0。只有在插入第一帧到 FrameQueue 的时候, rindex_shown 变量才会变成 1。
所以,加上 is->pictq.rindex_shown 条件,就是为了防止 FrameQueue 一帧数据都没有,就调了 video_display()。
从代码逻辑上看,当 FrameQueue 队列为空的时候,是会直接跳到 diaplay 的,所以如果不在 if 加上 is->pictq.rindex_shown,会有问题。

总结:if 条件里面的is->pictq.rindex_shown ,是用来防止播放线程启动运行得太快,FrameQueue 什么都没有的时候,就调 video_display();
注意,最后渲染完画面之后,is->force_refresh 会重新赋值 为 0。

后面的 if (show_status){...} 是输出控制台的日志,显示音频时钟跟视频时钟的时间差,如下图:

video_refresh() 视频播放线程目前就讲解完毕了,里面有一个变量忽略了,就是 is->step ,这个变量是 FFplay 的逐帧播放功能,默认是 0 。推荐阅读《FFplay逐帧播放分析》